Instance Verification Kit (IVK)
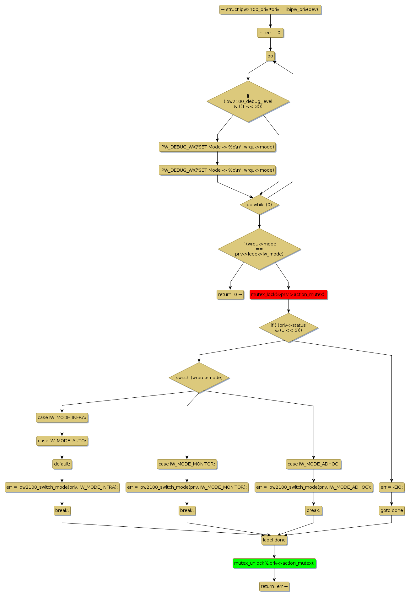
mutex lock @ [180751+32+/linux-3.19-rc1/drivers/net/wireless/ipw2x00/ipw2100.c]
Instance Signature: action_mutex
|
The Matching Pair Graph:
|
|
Function Name
|
Control Flow Graph (CFG)
|
Events Flow Graph (EFG)
|
Source Correspondence
|
|
ipw2100_wx_set_mode
|
|
|
[180454+19+/linux-3.19-rc1/drivers/net/wireless/ipw2x00/ipw2100.c]
|